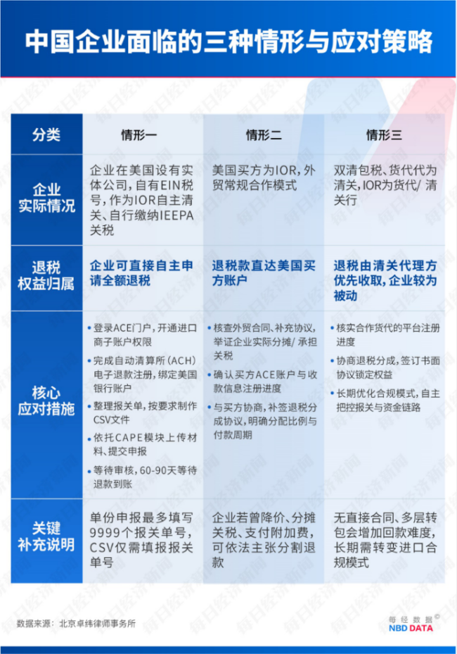
一场美国史上最大规模的“退税潮”因一纸判决而开启。4月20日,美国海关与边境保护局宣布正式开通“报关统一管理与处理工具”系统,开始向约33万家进口商退还总额达1660亿美元的“非法关税”。此次退税的申请主体必须是在美国海关备案的登记进口商或报关行。对于深度参与全球供应链的中国企业来说,理清复杂的关税网络并在DDP等贸易条款下跨越法律障碍,将这笔利润真正装进自己的口袋显得尤为重要。

引发此次大规模退税的是特朗普政府在2025年频繁动用《国际紧急经济权力法》加征关税,包括对原产自中国的商品加征10%关税。随后,关税层层加码,导致部分商品综合税率飙升至104%乃至125%。转机出现在著名的“Learning Resources案”中,该公司发起诉讼挑战特朗普政府关税政策。2026年2月20日,美国最高法院裁决特朗普政府依据IEEPA征收的全球关税违法,并要求退还2025年2月至2026年2月期间征收的“非法关税”。

Learning Resources公司已经通过CAPE系统提交了所有符合资格的申报条目,涉及金额超过1000万美元。CBP预计退款将在60至90天内发放。公司计划将这笔退款用于业务投资、开发新产品并创造新的就业岗位。尽管这项投资决策是在最高法院裁决之前做出的,但公司确信法律站在他们这边。此外,公司一直在努力把价格调回到2025年加征关税之前的水平,并维持价格稳定以应对不断变化的经济环境。

退税后,公司的中国及其他海外供应商、合作伙伴也有望受益。关税退款将有助于扩大与中国核心供应商的合作关系,加强长期贸易伙伴关系。值得注意的是,此次退还IEEPA关税与此前其他关税的豁免不同。前者是基于征税行为自始缺乏合法授权,后者则是在关税措施合法有效的前提下逐案申请的例外性减免。
特别声明:以上文章内容仅代表作者观点,不代表本站观点或立场。如有关于作品内容、版权或其它问题请于作品发表后与我们联系。
零时古怪 - 中国第一时事资讯综合门户








