美国海关与边境保护局于4月20日宣布正式开通“报关统一管理与处理工具”系统,开始向约33万家进口商退还总额达1660亿美元的“非法关税”。此次退税涉及的是特朗普政府在2025年依据《国际紧急经济权力法》加征的关税。这一裁决为美国史上最大规模的“退税潮”拉开了序幕。

Learning Resources公司在2025年发起诉讼,挑战特朗普政府的关税政策,并最终在2026年获得最高法院的支持,裁定这些关税违法。根据这一裁决,美国国际贸易法院要求退还自2025年2月至2026年2月期间征收的“非法关税”。

Learning Resources公司已通过CAPE系统提交了所有符合资格的申报条目,涉及金额超过1000万美元。公司预计将在60至90天内收到全额退款及相应利息。这笔退款将用于业务投资、开发新产品并创造新的就业岗位。此外,公司计划重启在芝加哥地区新建仓库的项目,以回归正常经营状态。

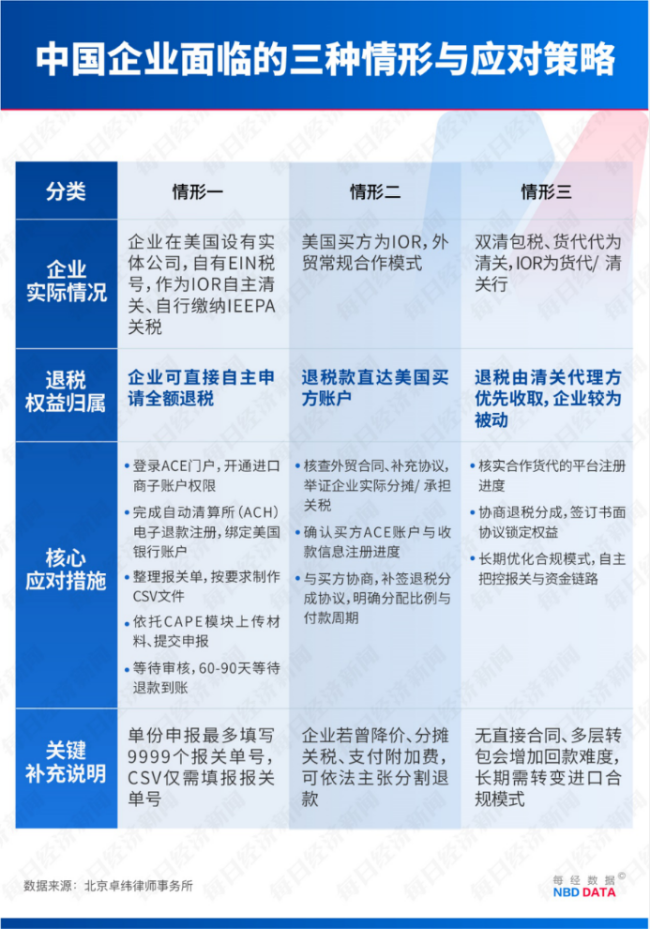
对于中国企业而言,能否申请退税主要取决于企业出口的具体形式。如果中国企业在美有自有实体或自身为登记进口商(IOR),则可以直接申请退税。若采用DDP条款,中国出口商通常不直接出现在报关单上,需依赖合同约定向IOR主张返还。多家中国上市公司已经开始积极行动,评估和测算可能的退税金额。
特别声明:以上文章内容仅代表作者观点,不代表本站观点或立场。如有关于作品内容、版权或其它问题请于作品发表后与我们联系。
零时古怪 - 中国第一时事资讯综合门户








